开云体育但技俩实行存在战略、市集环境变化等风险-开云官网切尔西赞助商 (中国)官方网站 登录入口

联科科技公告开云体育,公司控股子公司山东联科化工有限公司拟投资树立“高散播二氧化硅配套年产45万吨高白净固体硅酸钠原料改扩建”技俩,总投资5.1亿元,树立周期展望为72个月。技俩旨在提高公司产物踏实性和满足客户需求,进而提高公司及子公司的盈利水平。但技俩实行存在战略、市集环境变化等风险,公司将积极心思并接纳应酬行径,实时履行信息清楚义务。
举报 第一财经告白配合,请点击这里此履作为第一财经原创,文章权归第一财经总共。未经第一财经籍面授权,不得以任何神气加以使用,包括转载、摘编、复制或配置镜像。第一财经保留讲究侵权者法律累赘的职权。如需赢得授权请有计划第一财经版权部:banquan@yicai.com 相干阅读
2026年江苏省要紧技俩清单出炉2026年江苏省要紧技俩清单出炉
52 01-11 09:58
工信部公开征求《智能网联汽车自动停车系统安全条款》等7项强制性国度圭臬制改良盘算技俩见解工信部公开征求《智能网联汽车自动停车系统安全条款》等7项强制性国度圭臬制改良盘算技俩见解
25 01-07 18:51
主力当天尾盘贸易这些个股主力当天尾盘贸易这些个股
0 2025-09-18 16:05
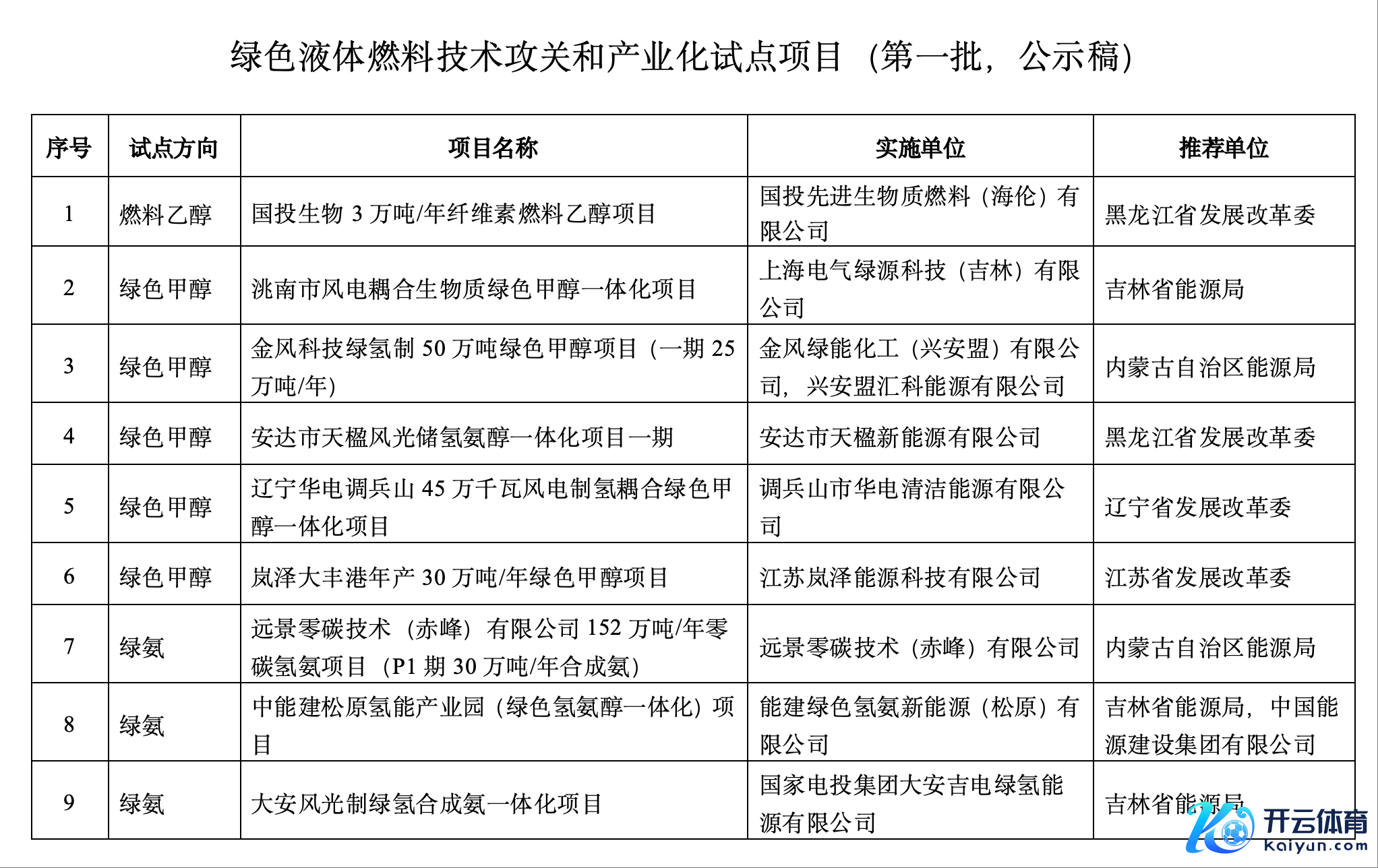
国度动力局:拟救济9个技俩开展绿色液体燃料期间攻关和产业化试点责任国度动力局:拟救济9个技俩开展绿色液体燃料期间攻关和产业化试点责任
0 2025-08-08 15:32
大位科技当天涨7.17% 沪股通席位买入2.02亿元并卖出9719.55万元开云体育大位科技当天涨7.17% 沪股通席位买入2.02亿元并卖出9719.55万元
0 2025-07-16 16:51 一财最热 点击关闭